【长三角日报】兰溪即将通高铁!金建高铁兰溪到建德段于2月14日开通
【长三角日报】兰溪高铁时代的脚步声
当人们在这个春节前后翻开地图,惊讶地发现兰溪这座浙中历史古城,正在悄悄发生一场交通格局的跃迁——随着金建高铁兰溪到建德段于2月14日开通,兰溪不再只是杭金衢高速旁的一座“公路城市”,而是正式迈入“高铁直达”的新阶段。这不仅意味着出门更快、更便捷,更意味着城市能级、产业布局和生活方式都将被重新塑造。越来越多的人开始追问一个问题 兰溪通高铁之后 会走向怎样的未来

高铁开通背后 隐藏着怎样的长三角逻辑 金建高铁兰溪到建德段的开通,表面看是两座城市之间的一段铁路贯通,实际上却是长三角一体化发展战略在浙西浙中地带落下的关键一子。兰溪地处金华—衢州—杭州通道的枢纽位置,却长期受制于铁路客运能级不高,更多依赖公路与周边城市相连。如今这条线路打通,相当于给兰溪直接接入了一张更高等级的区域交通网络,把原本“相对边缘”的节点,推向了长三角多层级交通体系的前台。对于长三角城市群来说,高铁不是简单的出行工具,而是要素流动的高速通道,是人口、资本、信息在空间中高效配置的“加速器”,兰溪的加入,为这一格局补上了重要的一环。
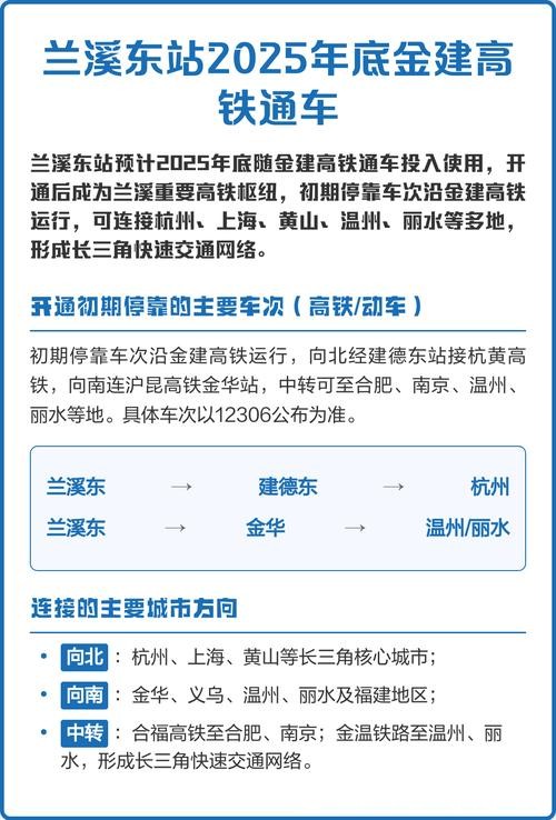
兰溪进入一小时高铁圈 城市时间被重写 对于市民来说,最直观的改变是时间尺度的变化。过去从兰溪到建德,以及衔接杭州等城市,往往要在高速路上奔波一两个小时,节假日更是常遇拥堵。金建高铁兰溪到建德段2月14日开通后,兰溪与建德之间将形成高效客运联系,进一步衔接沪昆高铁、杭黄高铁等重要通道,兰溪有望更顺畅地融入杭州都市圈乃至更广阔的长三角高铁网络。时间一旦缩短,通勤、旅游、商务考察、教育医疗等跨城需求,就会从“偶尔为之”变成“习以为常”。当一个年轻人可以早上在兰溪吃完早餐,中午在杭州参加会议,晚上再坐高铁回家,这种频繁的跨城往来,其实就是区域一体化在微观层面的真实写照。
产业升级迎来新窗口 传统工业城走向开放格局 兰溪是一座有着制造业基因的城市,纺织、化工、机械等传统产业曾为地方经济打下坚实基础,但同时也面临转型升级的压力。高铁通车后,兰溪不仅改善了人流通道,更打通了与周边城市在供应链、创新链上的连接通路。对于本地企业来说 高铁带来的不是“车站红利” 而是“要素红利” 招商引资时,以往企业考察兰溪,需要绕行公路,多节点转车,如今坐高铁就能快速抵达,实地调研的频率和意愿都有望提升。更重要的是,研发团队、技术人才、外地合作伙伴,可以在更短时间内往返兰溪与上海、杭州、南京等创新高地,推动“在大城市研发 在兰溪生产”的产业分工模式进一步成型,帮助兰溪在长三角产业链分工中找到更清晰、更具比较优势的定位。

一个假想案例 看高铁如何改变企业决策 设想一家位于杭州的智能装备企业,需要开拓成本更低、空间更大的制造基地,又希望与总部保持高频互动。过去如果把生产线放在兰溪,团队每次往返路上要花费较多时间,管理层难免顾虑。如今,随着金建高铁兰溪到建德段的开通,兰溪快速接入高铁网,研发中心到工厂的距离被压缩到“半天往返”,决策层有可能因此转向——选择在兰溪落子。这一假想情景折射出高铁对企业选址逻辑的深层影响 高效交通降低了管理成本和时间成本 也放大了兰溪区位和土地要素的综合优势 对兰溪而言,这就是城市发展机遇具体而微的体现。
文旅融合迎机遇 古城风景走向更多“陌生人” 兰溪拥有诸多文化旅游资源,诸葛八卦村、兰湖、古城街巷等,都有着深厚的历史底蕴和独特的空间格局。然而在高铁开通之前,很多潜在游客对兰溪的第一反应是“有点远”“交通不太方便”,自驾之外少有其他优选方式。随着金建高铁兰溪到建德段正式运营,兰溪在长三角居民眼中,从“有兴趣但暂时不去”的旅游目的地,逐步转向“周末可以说走就走”的高铁小城。旅行社可以更灵活地设计“杭州—建德—兰溪”串联线路,个人游客也可以安排一日或两日游,把兰溪纳入高频出游清单。对于老街商户、民宿业者以及特色餐饮经营者来说,高铁客流并不等同于“立竿见影的大生意”,但持续稳定的增量人流,将为他们带来更多试错空间与创新动力。

生活方式细微改变 城市气质逐渐转向开放 交通条件的改善,往往悄无声息地改变着一座城的日常细节。金建高铁兰溪到建德段开通之后,兰溪市民的出行习惯可能发生微妙变化——节假日不再一窝蜂涌向高速路口,而是提前在手机上选好班次,轻装上阵;青年群体更愿意到周边城市参加演唱会、展览、培训课程,再通过高铁快速返回;在外求学和工作的兰溪人,也可以更频繁地“周末回家”,缩短与故乡的心理距离。这种在日常往返中的频密交织 会让兰溪逐步形成一种更具流动性的城市气质 外来者更容易进入,本地人更容易走出去,信息与观念的流动速度抬升,城市的开放度和包容度自然随之增长。
高铁开通只是起点 城市还需练好“内功” 金建高铁兰溪到建德段于2月14日开通这一节点,更多是一个新的起跑线而不是终点线。高铁站通了 并不意味着红利会自动变成发展成果 还需要在城市规划、产业布局、公共服务、营商环境等多个层面配套跟进。比如,高铁站与市区之间的公交接驳是否顺畅,能否让外地旅客“下车就能找到路”;产业园区是否提前规划好面向长三角的招商策略和服务体系;旅游景区能否做好智慧导览、公共设施提升和整体形象设计,把“流量”转化为“留量”。只有当这些“内功”持续加强,兰溪的高铁时代才不仅仅停留在票面上的几组车次数字,而是通过无数具体生活场景,转化为扎扎实实的获得感。
从区域坐标看兰溪 长三角一体化的微观注脚 把视角从城市拉回到区域,可以更清楚地理解这条线路的意义。当金建高铁兰溪到建德段2月14日正式开通,它不仅记录在铁路建设的工程年表里,也被写进了长三角一体化的“时间轴”。兰溪这座城市的角色,从传统意义上的内陆县级市,逐步向面向长三角开放的区域节点城市转变。高铁所代表的 是一种更大范围内的空间重组和要素重构 让原本以行政边界为主的“城市圈子”,更多地被以通勤时间、产业关联度、人文交流频度划定的“功能圈层”所替代。兰溪通高铁这一变化,也折射出中国城市化从“规模扩张”走向“质量提升”的发展趋势——用更高效的网络,把更多中小城市有机地编织进国家发展的整体布局之中。